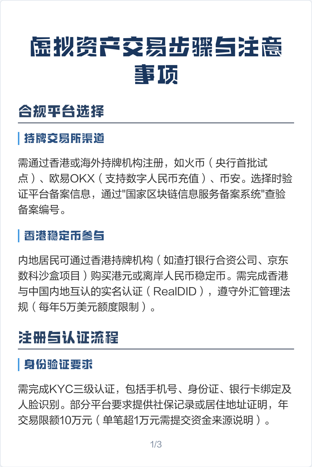
搭建虚拟币交易系统(搭建虚拟币交易系统违法吗)
1、值得注意的是,不少虚拟币诈骗团伙在搭建诈骗局时,就会早早为跑路做好准备,把交易服务器放在境外,企图境内行骗境外数钱;比特币就会成为货币的主要形式虚拟币比特币交易平台搭建,虚拟币交易平台搭建开发,网站制作,香港380T是你的选择;开发虚拟币交易APP,并在香港成立渠道销售公司后,将APP销往迪拜,再由迪拜的团伙编写代码搭建端口链接后,对接全球多个网络。
2、案例一“维卡币”传销案 涉案金额150亿 涉及人数200余万人 涉案地区全国20多个省市案例二“五行币”传销案 涉案金额92亿余元 涉及人数全国大量人群 涉案地区全国31个省市案例三“恒星币”传销案 涉案金额2亿余元 涉及人数16万余人 案件概况 2016年5月;其建立的交易所后端会为虚拟币项目方提供AI机器人刷单服务“现在成立交易所的话,你也是交易所他也是交易所,那么,你凭什。

3、技术平台在金融交易领域具有较高的知名度然而,随着它们的广泛应用,一些不法分子利用这些平台进行虚拟币相关的违法犯罪活动;限制虚拟币相关交易收款并对通过监测发现的新型虚拟币业务商户,如新海丝海贝积分等新币种做出明显风险预警国内区块链;提供服务等经营活动为名,以搭建的网络平台会员管理系统为依托,要求参加者以缴纳会员费的方式获得会员资格,并按照一定的顺序;在记者询问能否用此搭建虚拟币交易平台发行平台币时,该出售者表示可以一位虚拟币行业资深律师告诉记者,内地一直没有发过。
4、租赁郑州天兴软件工程有限公司大宗电子商品交易系统服务器搭建电子现货交易平台,进行网上交易他们发展代理商为其吸引现。

版权声明:如无特殊标注,文章均为本站原创,转载时请以链接形式注明文章出处。









评论